世界一流的香妆行业协会
logo
共创 共进 共享 共赢 共生
首页
协会概况
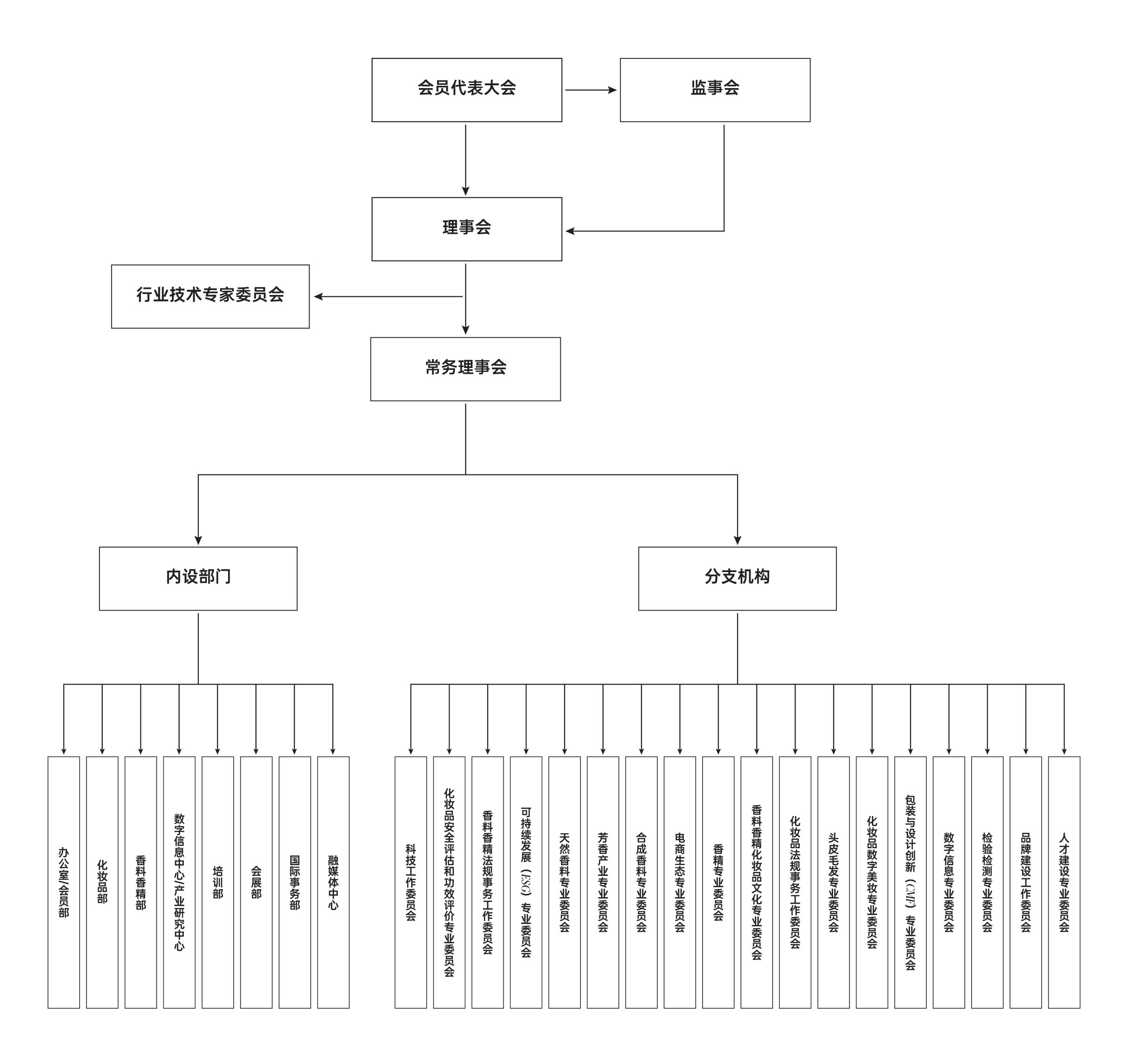
协会介绍组织架构协会领导协会章程协会制度
学习园地
最新报道重要讲话重要文章
新闻动态
资讯公告
政策法规及标准
化妆品政策法规香料香精政策法规标准
产业研究
十四五成果十五五规划研究报告产业数据
中国香妆融媒体
国际交流
IFRA资讯IOFI资讯国际交流动态
绿色发展
可持续发展ESG公益活动
培训竞赛
调香师培训化妆品配方师培训仪器及分析检测培训化妆品科学传播培训香水香氛鉴赏能力培训化妆品法规培训调香师大赛“华灼杯”产品大赛“华妆杯”安评大赛培训基地大学生调香技能大赛大学生香与文化创意设计大赛
会议展览
年会及精品博览会(CAME)中国化妆品科学技术大会中国香料香精科学技术大会(CSF)品牌发展大会中国化妆品原料创新大会中国调香师大会(CCPF)
会员中心
会员风采会员服务
专题
化妆品专题香料香精专题
Copyright © 2024 中国香料香精化妆品工业协会. 保留所有权利。
联系我们
Copyright © 2024 中国香料香精化妆品工业协会. 保留所有权利。
京ICP备06007499号-1
京公网安备11010802047988号
组织架构
THE END