世界一流的香妆行业协会
共创 共进 共享 共赢 共生
首页
协会概况
协会介绍
组织架构
协会领导
协会章程
协会制度
学习园地
最新报道
重要讲话
重要文章
新闻动态
资讯
公告
政策法规及标准
化妆品政策法规
香料香精政策法规
标准
产业研究
十四五成果
十五五规划
研究报告
产业数据
中国香妆融媒体
国际交流
IFRA资讯
IOFI资讯
国际交流动态
绿色发展
可持续发展ESG
公益活动
培训竞赛
调香师培训
化妆品配方师培训
仪器及分析检测培训
化妆品科学传播培训
香水香氛鉴赏能力培训
化妆品法规培训
调香师大赛
“华灼杯”产品大赛
“华妆杯”安评大赛
培训基地
大学生调香技能大赛
大学生香与文化创意设计大赛
会议展览
年会及精品博览会(CAME)
中国化妆品科学技术大会
中国香料香精科学技术大会(CSF)
品牌发展大会
中国化妆品原料创新大会
中国调香师大会(CCPF)
会员中心
会员风采
会员服务
专题
化妆品专题
香料香精专题
首页
›
会员服务
›
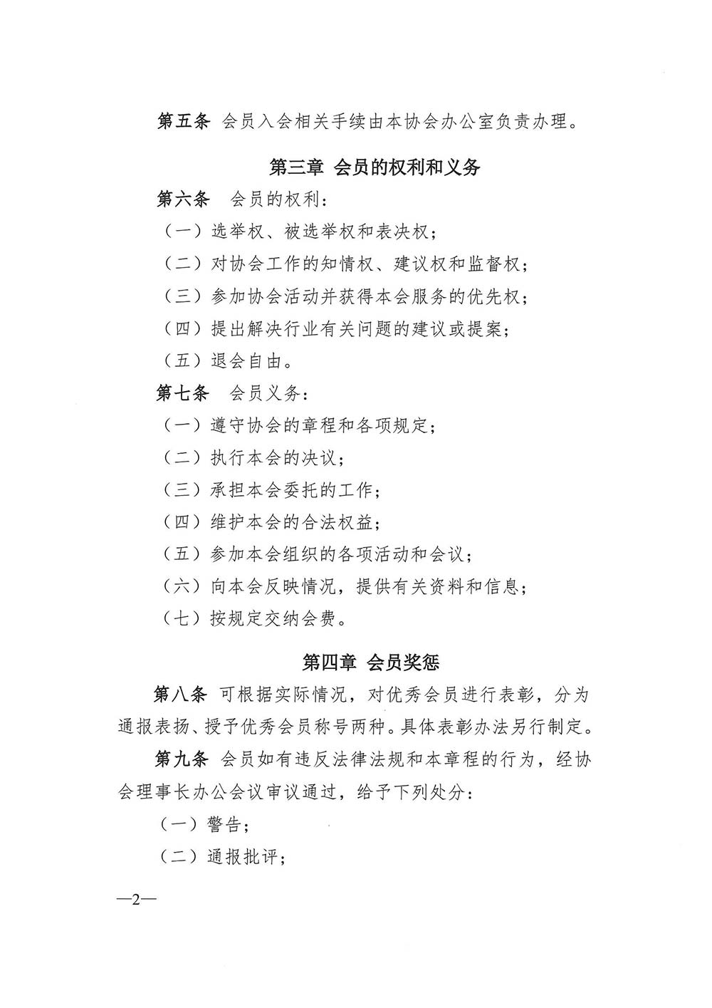
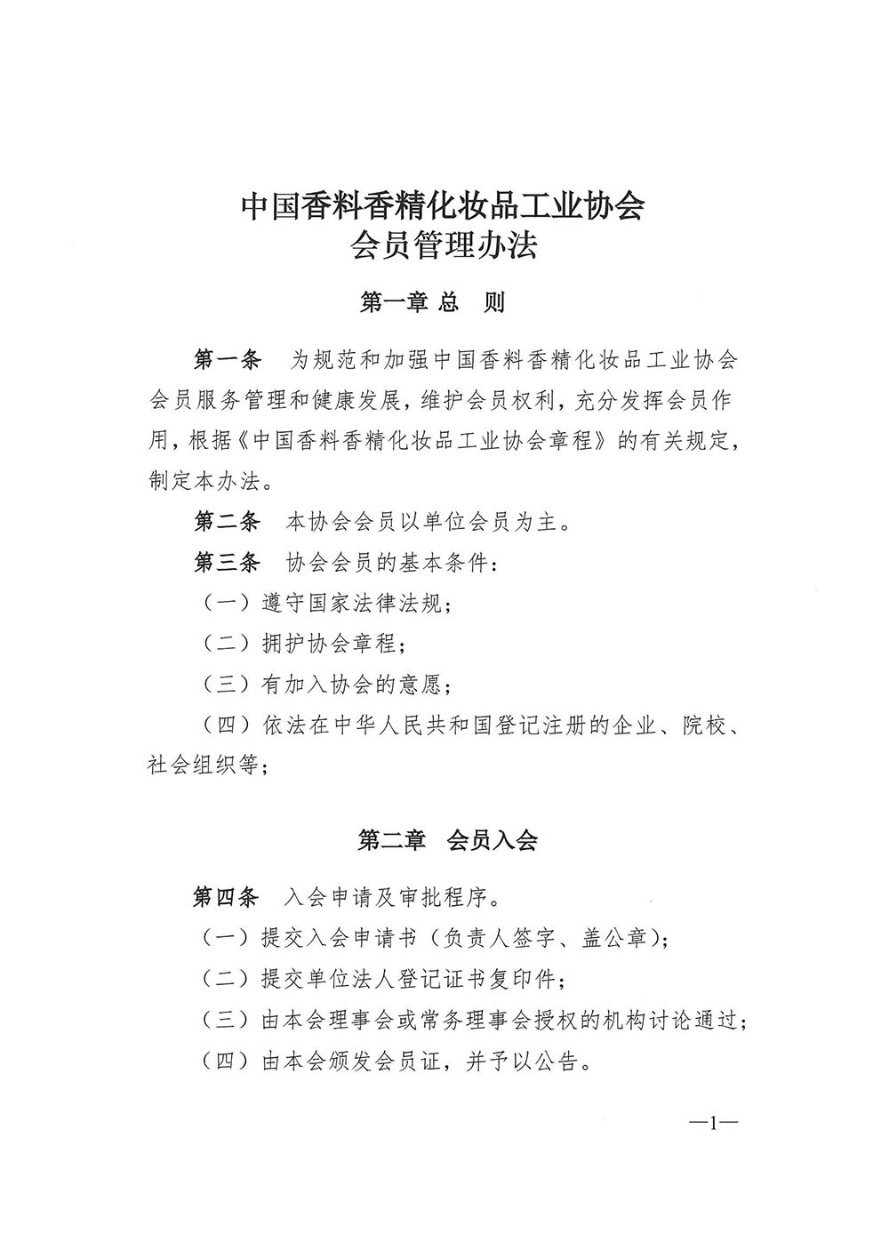
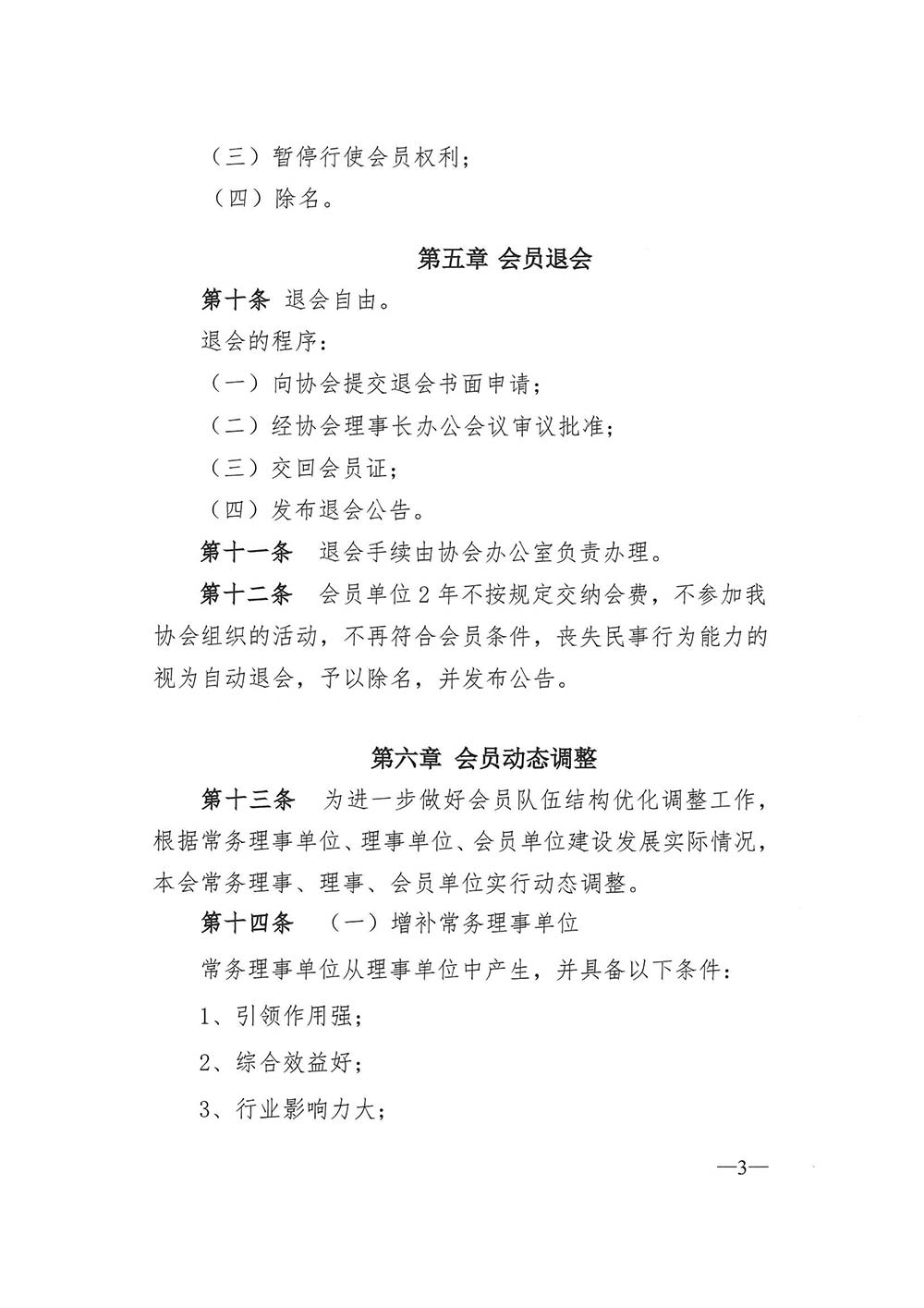
关于印发《中国香料香精化妆品工业协会会员管理办法》的通知
搜索
Official Notice
公告
查看更多
关于组织开展“华妆杯”第一届全国高校化妆品安全评估知识大赛初赛的通知
为积极响应国家关于推动化妆品产业高质量发展与加强安全监管的战略部署,提升高校化妆品安全评估人才培养质量,中国香料香精化妆品工业协会(以下简称“中国香妆协会”)已于2025年10月启动“华妆杯”第一届全国高校化妆品安全评估知识大赛(以下简称“大赛”)。根据大赛整体安排,现将初赛阶段有关事项通知如下:
2026.03.04 13:59
关于组织开展2026香蘭(LAN)香水评赏活动的通知
当前,我国香水产业正处于高质量发展的关键阶段,呈现出品类多元化、香型本土化、消费年轻化等鲜明趋势。同时,随着消费者对生活品质与身心健康的关注度不断提升,香水已不再仅是彰显个性与审美的时尚配饰,更逐渐成为调节情绪、舒缓压力、提升幸福感的重要生活方式载体。
2026.02.28 15:12
关于青蛙王子品牌在中国儿童护肤品行业市场地位的调研结果说明
中国香料香精化妆品工业协会受青蛙王子(中国)日化有限公司委托,对青蛙王子品牌在中国儿童护肤品行业的市场地位开展独立调研。本协会已于2026年1月完成调研工作,现将结果公告如下:
2026.02.28 13:05
Policies
政策法规及标准
查看更多
关于批准发布《化妆品用原料 紫檀芪》等三项团体标准的通知
中国香料香精化妆品工业协会(以下简称中国香妆协会)依据《中华人民共和国标准化法》《团体标准管理规定》等文件的有关规定,按照《中国香料香精化妆品工业协会团体标准管理办法》相关要求,经立项审核、标准起草、征求意见、技术审查等程序,组织完成了《化妆品用原料 紫檀芪》《化妆品用原料 油茶籽油》《油液精华》团体标准,现予以批准发布。
2026.02.28 16:34
关于《化妆品稳定性评价 多重光散射法技术指南》团体标准征求意见的通知
根据《中国香料香精化妆品工业协会团体标准管理办法》的相关要求,中国香料香精化妆品工业协会组织制定了《化妆品稳定性评价 多重光散射法技术指南》团体标准(详见附件),现公开征求意见,请于2026年3月24日前将意见反馈表以电子邮件形式反馈至协会化妆品部。
2026.02.28 16:28
中国香料香精化妆品工业协会关于《化妆品用原料 多花黄精提取物》团体标准征求意见的通知
根据《中国香料香精化妆品工业协会团体标准管理办法》的相关要求,中国香料香精化妆品工业协会组织制定了《化妆品用原料 多花黄精提取物》团体标准(详见附件),现公开征求意见,请于2026年3月12日前将意见反馈表以电子邮件形式反馈至协会化妆品部。
2026.02.12 11:02
Industry Research
产业研究
查看更多
产业数据
聚焦价值增长2025年化妆品产业关键数据将揭晓
洞察转折点,预见新未来。 2026年1月20日,中国香料香精化妆品工业协会将在上海举办2025年度产业数据发布会,对外正式发布《2025年化妆品产业关键数据》。本次发布会不仅是行业数据的集中披露,更是一次关乎产业走向的战略洞察。 据了解,本次会议将发布2025年度中国化妆品产业规模,同比增速,国货市场份额,线上线下渠道规模及增速等行业关键数据。并会重点对十四五期间化妆品产业的关键转变进行总结,对十五五期间行业的发展趋势进行前瞻。
2026.01.19 08:07
研究报告
2024化妆品产业发展报告
2025.12.26 13:53
产业数据
关于召开2025中国香妆产业数据发布会的通知
为系统梳理与权威发布中国香妆行业2025年度数据,深度解读产业运行态势,精准把脉市场未来趋势,推动产业高质量、创新性发展,中国香料香精化妆品工业协会(以下简称:中国香妆协会)拟召开2025中国香妆产业数据发布会。现将有关事项通知如下:
2025.12.12 12:19
十五五规划
全国化妆品产业“十五五”规划(浙江省)交流会成功举办
2025年10月22日,由中国香料香精化妆品工业协会(以下简称“中国香妆协会”)牵头举办的全国化妆品产业“十五五”规划(浙江省)交流会在浙江省健康产品化妆品行业协会会议室顺利召开。会议旨在深入贯彻国家关于“十五五”规划的总体部署,汇聚政、产、学、研多方力量,推动浙江化妆品产业高质量发展,为全国化妆品产业“十五五”规划编制提供重要参考。
2025.10.22 15:41
十五五规划
上海化妆品产业“十五五”规划交流会成功举办
2025年10月11日,由中国香料香精化妆品工业协会(以下简称“中国香妆协会”)牵头举办的化妆品产业“十五五”规划交流会在上海东方美谷企业集团股份有限公司举行。此次会议旨在深入贯彻国家关于“十五五”规划的总体部署,汇聚政产学研多方力量,推动上海化妆品产业高质量发展,为全国化妆品产业“十五五”规划的编制提供重要参考。
2025.10.12 15:47
Conference & Exhibition
会议展览
查看更多
关于召开“2026中国香料香精科学技术大会(CSF)暨第十六届香料香精行业学术研讨会”的通知(第一轮)
为全面贯彻党的二十大和二十届历次全会精神,深入落实习近平总书记关于科技创新重要论述,推动科技创新与产业创新深度融合,助力我国香料香精行业高质量发展,中国香料香精化妆品工业协会(以下简称“中国香妆协会”)拟于2026年4月下旬举办“2026中国香料香精科学技术大会暨第十六届香料香精行业学术研讨会”。现将有关事项通知如下:
2026.02.28 17:01
共赴嗅觉盛宴,共探香水新时尚 —2025美力大赏香蘭(LAN)年度鉴赏典礼盛大举办
9月27日, 由祖·玛珑(Jo Malone London)支持的2025美力大赏-香蘭(LAN)年度鉴赏典礼在扬子江国际会议中心盛大召开,为2025香蘭(LAN)香水评赏活动中斩获“蘭芯”(象征极致纯粹)和“蘭蕙”(象征平衡精妙)殊荣的品牌、产品加冕。本次2025香蘭(LAN)香水评赏活动由中国香料香精化妆品工业协会主办,一苇评测、江南大学法国格拉斯香水学院中国校区、《世界时装之苑ELLE》、Rue de Villiers香氛万事屋共同协办,122款产品历时5个月,经初审、大众评审、复审,最终角逐出获得
2025.11.05 15:35
中国经营报|中国美妆迎来发展机遇 合成生物成为行业热点
近日,《中国经营报》记者在2025年中国香料香精化妆品行业年会暨精品博览会上注意到,化妆品行业企业持续在研发、创新上进行重视和投入。其中,合成生物领域作为市场热点,吸引了许多化妆品行业企业进入,包括华熙生物、上海家化在内的日化企业都开展了合成生物领域项目。除此之外,在美妆行业的巨大空间之下,也有药企开始打造自身的合成生物平台,为化妆品项目提供支持。
2025.10.16 08:58
会员服务
关于印发《中国香料香精化妆品工业协会会员管理办法》的通知
2026年01月31日 13:16
THE END
关于印发《中国香料香精化妆品工业协会会员管理办法》的通知
关于印发《中国香料香精化妆品工业协会会员管理办法》的通知